
京东国际是京东商城下面的一个业务,主要负责跨境进口商品,是次于天猫国际的第二大进口电商平台,主要有营养保健、美妆个护、箱包服饰、奶粉母婴用品、小家电,家居用品等众多类目商品,知名度流量高,吸引了众多跨境商家和海外品牌入驻。那么京东国际店铺怎么开?京东国际入驻条件及费用,了解京东国际开店对接保税仓。

京东国际整个版块还存在巨大的市场蓝海潜力,商品种类还没有得到完善,是中国跨境电商平台中为数不多的蓝海市场,入驻资费也变得实惠了,如现京东国际营养保健质保金金额调整为 5000美金,而且为用户提供贴心服务,送货上门、包邮、免费上门退换货、晚发赔等服务的商家覆盖率在持续提升。2024年京东季度活跃用户数和用户购物频次在二季度继续保持两位数增长,非常适合入驻布局。
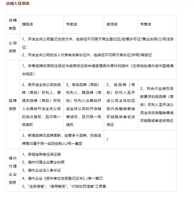
2、开店主体需拥有中国大陆境内的连带责任承担的主体,即境内代理人(国内公司);


4、选择店铺类型,选择适合自己的店铺类型,如专卖店、旗舰店、专营店或卖场店;
7、提交审核并等待,京东国际将在3-7个工作日内对商家的申请进行审核,审核完成后京东官方将以邮件形式告知商家相关信息;
1、多店铺订单管理:支持多店铺统一管理,自动抓取平台订单,减少人工干预,订单自动拆分,合并,审核,丰富全面的订单执行策略,满足不同种业务需要;
2、多海关口岸申报:支持全国各跨境试点城市口岸三单对碰、海关179完美对接;
3、多个保税仓发货:跨境云仓布局、支持广州、青岛、大连、长春、杭州、重庆等保税仓发货;
4、多快递选择配送:与多家快递公司长效合作机制,顺丰、京东、申通、中通、韵达、邮政等自主选择;
5、保税仓直播:支持跨境卖家保税仓开展直播,消费者可如临其境,亲身体验保税区货物监管条件、保税仓作业标准、理货与分拣作业流程等;
6、快速保税集货/备货入仓:货之家多家海外仓、跨境国际物流专线、多保税仓布局或合作关系,支持快速安排集货运输、其它关区调拨货物入保税仓;
7、免费审核产品备案:专业关务团队免费提供进行税号归类、成份物种审核、备案办理;
8、免费代理缴税金:免费代缴跨境电商进口税或免费代办理开通税金保证金账户;
9、免费代理三单对碰:自主研发报关系统对接多口岸,可自助或免费代理实现订单、运单、清单向海关申报;九游娱乐文化 九游app官方入口
10、免费协助电商企业备案:根据486号政策要求,免费协助国内电商代理企业海关备案;

2、报关信息配置,选择保税区发货,保税区选择广州或当前发货口岸,报关方式选择京东国际只推送支付单,海关备案名称与备案号填写国内公司海关备案信息,如果没有请联系货之家客服免费协助;
3、在京东国际商城服务市场购买跨境ERP系统, 保税仓与京东国际店铺对接;
货之家是一家提供国际物流、进口报关清关、保税仓储服务的跨境电商零售进口私域服务专家,提供成熟的保税仓储、国际物流、报关清关、跨境电商erp系统和一件代发服务